报关业务服务在进出口贸易中的关键作用及具体流程解析?
报关业务服务在进出口贸易中具有非常关键的作用,它能够协助企业顺利通过海关检查,减少时间上的浪费和费用上的支出。接下来,将分多个角度来具体说明报关业务服务。
报关服务有啥用
报关业务可给予公司专业的申报指引,保证申报内容无误无误。例如在填写货品归类号时,专业报关人员能正确划分,防止因错误造成通关耽搁。并且他们精通海关的法规条例,能协助公司获取相关优惠措施,减少运输开销,使货物能够迅速顺利地进出口。
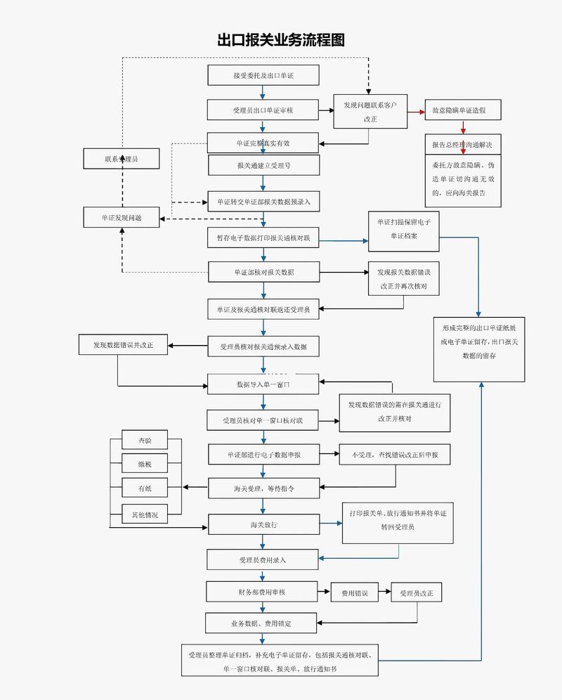
报关流程复杂吗
报关手续虽然看起来麻烦,不过有专门的团队办理就能顺利高效。需要先把所有文件备齐,比如合同、发票、装箱单这些。然后输入申报内容,交给海关检查。等海关批准了,再进行查验和收税这些步骤。有经验的报关员会一直负责到底,随时处理突发状况,这样公司就能轻松不少。
报关费用怎么算

报税开销的确定涉及诸多条件。其中涉及报关服务费、检查费、货运成本等。各个港口、物品种类及报税服务项目,都会导致成本出现差异。通常情况下,物品价格昂贵、流程繁琐的,成本会偏高些。报税代理机构会依据实际状况,向客户呈现详尽的费用明细,使客户明白每一项开销。
报关服务有风险吗
报关业务虽然方便,但也有风险。报关机构如果不够专业,可能会造成申报失误、遗漏申报等问题,进而导致货物被扣、被罚款。所以,企业在挑选报关机构时,要找那些口碑好、有经验的。这样做能最大程度减少风险,确保货物顺利通过海关。
如何选报关公司
挑选报关企业时,需要评估其业务技能和帮助程度。能够检视该机构的资格证明、其他公司的看法等。经验丰富的报关企业一般配有优秀的人员,可以迅速处理各类通关事务。此外,帮忙的态度也很关键,应当挑选能够迅速回应公司要求的报关企业。
人们在挑选报关公司时,最先考虑的是费用还是服务好坏呢?欢迎大家发表看法,同时请给这篇文章点赞和转发。