货物进出口报关手续很重要!常见疑问及所需资料说明

货物进出口需要办理向海关报告的手续,这项工作对企业对外贸易非常重要。接下来,说明一些关于报关的普遍疑问。

什么是报关业务

报关工作就是货物进出口的收发货人、运输工具的管理者、物品的持有者或者他们的代表去海关处理货物、物品或运输工具出入国境的流程和相关海关事宜。这包含了准备申报材料、向海关报告、配合检查、支付相关费用等步骤。比如说,一家贸易公司要出口一批衣服,就必须完成报关手续

报关需要哪些资料

办理报关手续时,一般需要提交商业发票、装箱单、合同、提运单等常规文件。针对不同种类的货物,或许还要补充其他文件,比如许可证、原产地证明等。以进口食品为例,除了常规文件,还必须附上卫生证书、检验检疫证明等。准备齐全资料,有助于报关过程顺利开展,防止出现耽搁。

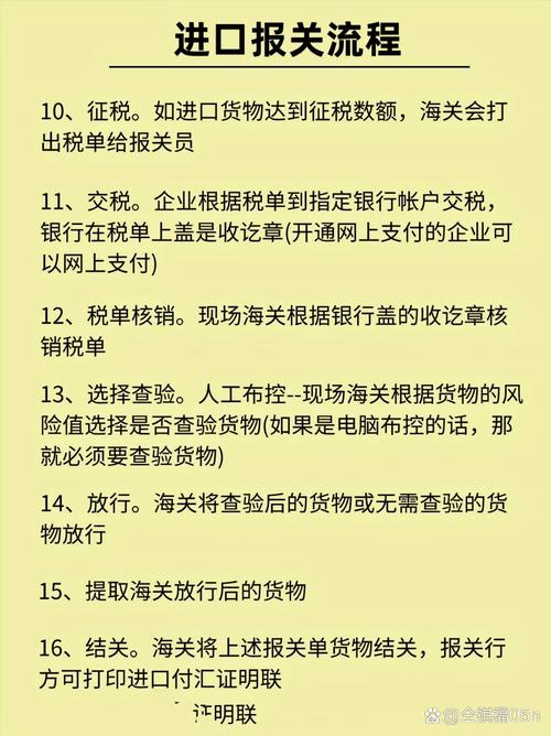
报关流程复杂吗

报关业务咨询

报关手续颇为繁琐,首先需要提交电子数据申请,待海关批准,或许会对货物实施检查,若检查结果无误并缴清相关费用,货物方可获准放行,如今多数报关事务能借助网络平台办理,从而提升了工作效率,譬如部分公司采用报关程序软件,有效简化了申报环节,减少了时间与劳动力的投入。

报关费用怎么算

报关开销涉及好些方面,诸如报检费、检查费、流转费之类。开销多少跟货物的品类、身价、分量、体积极关相关。通常情况下,货物身价高、检查概率大的,开销就会高一些。譬如大型机械的报检开销就比一般商品要贵,原因是它的身价和运输挑战都比较大。

报关找代理好吗

委托报关中介有许多益处,中介机构配备专业的报关人员,精通报关手续和相关法规,能够帮助公司节省时间与精力,他们亦可给出专业意见,协助公司规避报关方面的风险,不过,挑选中介时需注重其信誉和经验,诸如部分声誉卓著的报关机构,业内评价很高,能够提供优质服务。

在货物进出口手续办理方面,你是否碰到过棘手的问题呢?欢迎大家留言交流,如果觉得内容有价值,请予以支持传播。