详细解析海关报关流程,这些步骤你都了解吗?

货物进出时办理报关手续,在国际贸易中占据关键位置,但这个手续过程相当复杂,稍有不慎就会拖延货物的运输。接下来,咱们就具体谈谈报关的相关内容。

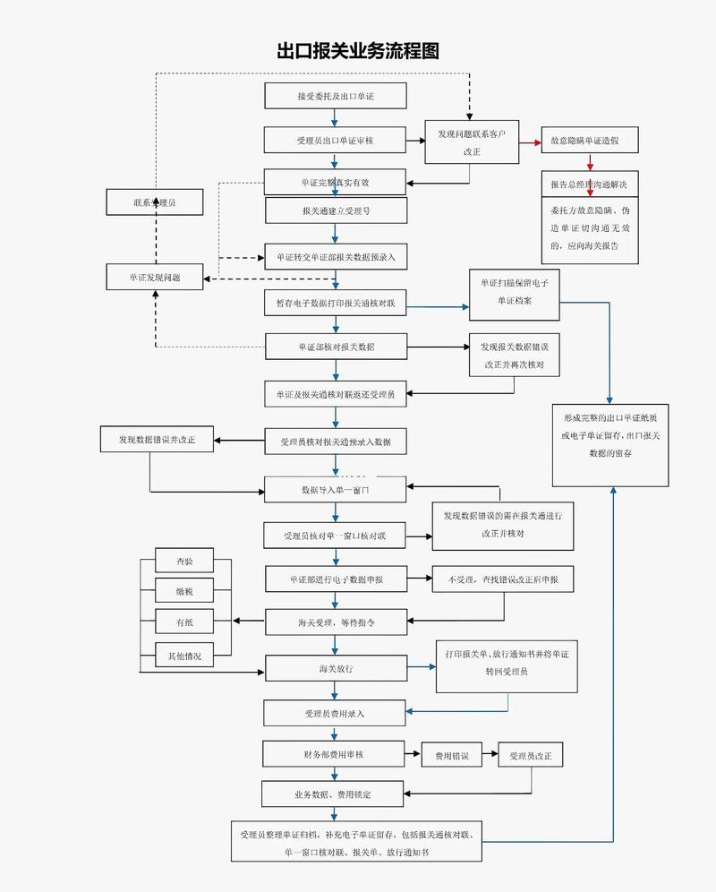
填写报关单

报关的第一步,需要先填写一份报关文件。填写时,要参考装箱清单、销售凭证等文件。这些文件必须真实无误,否则报关文件的信息出现偏差会很麻烦。例如,在上海有一家商业机构,由于销售凭证上的信息有误,在填写报关文件时没有察觉,后来审核环节发现问题,导致货物出口的时间被延误了。

预录入数据

报关单填写完毕,需提交给报关企业或数据录入机构,比如金关系统。这些机构会进行预先录入工作,从而制作出报关审核的草稿文件。数据录入环节必须认真对待,以免信息出现偏差。曾有一家位于广州的报关企业,由于录入人员操作不慎,录入错误信息,造成后续环节无法正常进行。

确认并发送数据

信息录入完成后,需要认真核对。核对无误后,方可由录入人员将信息发送至审核部门。这一环节必须谨慎对待,若未仔细检查导致信息存在错误,审核将无法通过。例如深圳某公司,因未仔细核对信息,致使审核中心退回单据,不得不重新修改后再次提交。

查询报关单状态

可以在海关大厅的电子屏幕上查到报关文件的进展情况,也可以找报关企业了解。如果审核环节审核合格,可以请报关企业把文件打印出来。如果审核环节退回文件,需要根据审核环节给出的退回原因修改信息,然后重新提交。比如北京的一家企业,审核环节退回文件后,按照退回原因修改了信息,第二次顺利通过了审核。

准备其他单证

报关流程步骤

正常出口业务,需要备妥装运凭证、协议文本、货品清单、包装说明、报检文件、离境许可等文件。每项材料都要齐全,否则报关手续无法进行。譬如山东某家企业,由于缺少协议文本,导致产品不能准时办理出口手续。

货物查验及放行

如果货物需要检查,海关人员会告知将集装箱运往指定场地。需要联系船东办理提柜手续,并将集装箱运到指定地点等待海关检验。如果检查合格,单据与货物一致,就可以办理放行手续。海关关员签字盖章后,会返还报关底单和装船单,这样报关工作就结束了。例如,福建的一家贸易公司,货物通过检查后,顺利取得了所需单据。

最终放行出口

提交装船单给船务单位后,可以完成最终的出口放行流程。货物随后可以顺利发往预定地点。稍后,需要向报关机构领取出口退税凭证和出口收汇证明,以便公司办理后续的退税和收汇事宜。

辨别海关缴款书真伪时,需关注几个方面,首先看海关关徽,它是由点状图形组合而成,若发现没有特定波纹,或者波纹模糊不清,就有可能是伪造的;其次检查海关单证专用章和银行转讫章,如果印章过于清晰工整,也可能是假的;再者,制单人编码有明确规范,一旦不符合规定,即可判定为假;最后,还要留意印章的盖印位置是否准确,有无倾斜,以及打印位置是否正常。

有人提过在办理进出口手续时碰到过什么棘手状况吗?如果觉得这篇文章内容挺实用,麻烦动动手指点个赞,顺便转发给更多人知晓。