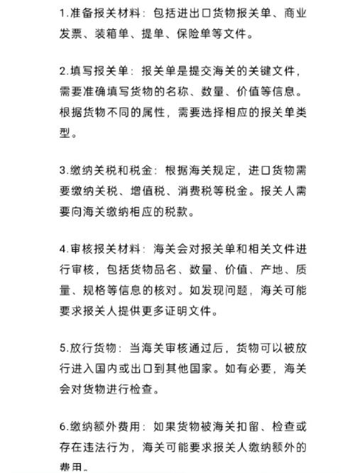
瑞丽电子口岸报关:关键环节及准备与申报流程详解
瑞丽电子口岸在进出口贸易中扮演着关键角色,其报关环节依赖电子信息技术,显著提升了报关过程的效率和便捷性。接下来,我将逐一阐述瑞丽电子口岸报关的几个重要方面。
报关准备
在瑞丽电子口岸办理报关手续,前期的工作十分关键。企业必须保证进出口货物的相关文件完备,比如合同、发票、装箱单等。这些文件的正确性会直接影响到报关的速度。此外,还需提前在电子口岸平台上完成企业备案等相关操作。若准备工作不到位,可能会造成报关的延迟,进而增加企业的开支。
申报流程
申报是报关过程中的关键步骤。企业必须在电子口岸系统中精确输入货物的各项信息,包括名称、数量和价值等。信息录入完毕后,需将申报数据提交。系统将对申报数据进行自动审核,审核通过后,企业便可进入后续环节。若审核未通过,系统将指出具体问题,企业需及时进行修改并重新提交申报,直到审核通过为止。
查验环节

海关在必要时会对申报的货物进行检查。检查方法主要有两种,一种是人工检查,另一种是利用设备进行检查。检查的主要目的是确认货物信息与申报内容是否一致。如果货物符合规定,检查完毕后即可进入下一环节;如果发现问题,海关会根据具体情况采取必要的措施,企业需要予以配合,以便货物能够顺利通过海关。
依据货物类型及相应规定,企业必须支付对应的税费。瑞丽电子口岸提供多样化的支付途径,包括电子支付等。企业可以在系统内查看到应缴税费的具体数额,并据此挑选适宜的支付手段来完成缴费。按时足额缴纳相关税费是货物顺利通关的必备条件,若未按时缴纳,货物将无法正常通过海关。
放行提货
申报信息一旦审核通过,查验工作完成,并且税费已缴纳,货物便可以开始放行。企业只需携带海关放行的通知,前往指定地点提取货物。至此,瑞丽电子口岸的报关流程基本上算是完成了。
在瑞丽电子口岸办理报关手续时,您是否遇到了什么棘手的问题?请您点赞并转发这篇文章,同时,也欢迎您在评论区留下您的宝贵意见,进行交流讨论!