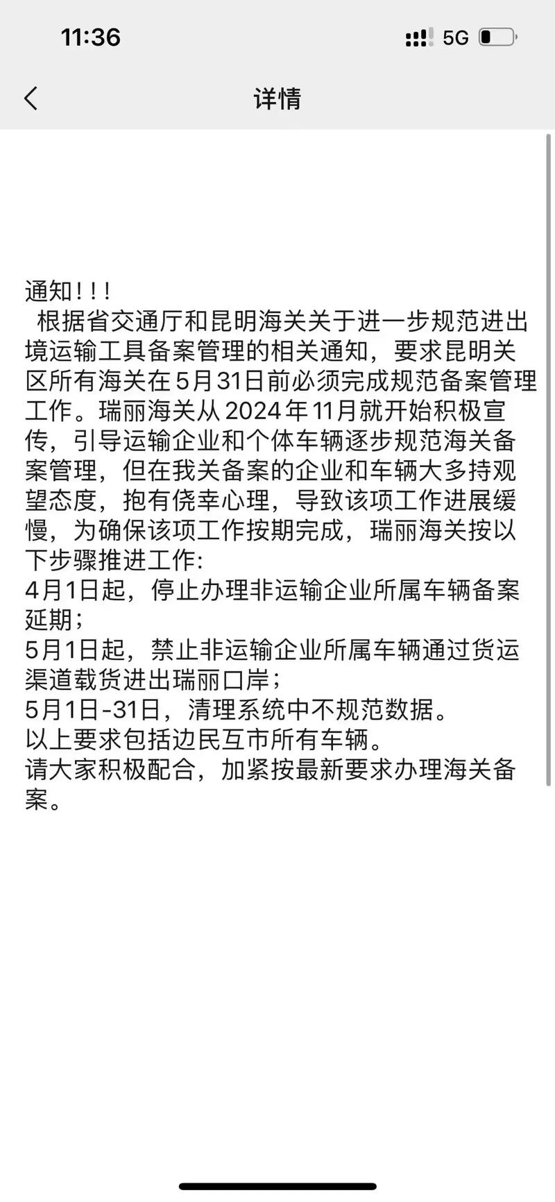
瑞丽报关进度受贸易公司重视,一文详解报关时间安排
瑞丽报关的进度是贸易公司十分重视的环节。掌握报关的时长,有助于妥当规划货物的流转和通关手续,从而防止产生额外的开销和耽搁。下面将具体说明瑞丽报关涉及的时间安排。
瑞丽报关正常时间
瑞丽报关通常情况下,办公时间为每周一到周五,上午九点至下午五点。这段时间内,报关公司和海关人员都在正常工作,能够快速办理报关手续。公司可以在此期间递交报关文件,开展申报、检查等环节,一般当天或者第二天就能结束整个报关过程。
节假日报关时间
法定假日的时候,瑞丽报关的安排会变动。海关一般会依照国家要求休息,不办理报关工作。可是,假如公司有紧急货物要报关,能够提前和海关沟通,请求特殊对待。不过这种情形不常见,得符合某些要求,还要得到海关的许可。
特殊情况报关时间

在特殊状况下,例如遭遇天灾、公共突发事件等,瑞丽报关所需时长或会发生变化。海关部门可能依据具体情形变更工作安排或实施临时办法。公司需要留意海关发布的通告,以便妥善规划报关流程。倘若货物在特殊阶段抵达,务必提早与货运代理和报关机构商议,共同拟定解决方案。
旺季报关时间
旺季时,瑞丽报关量会显著上升,所需时间可能加长。货物集中报备,会导致海关审核与批准过程放缓。公司需提前筹划,尽早递交报关单据,并留足办理周期。可挑选交易相对冷清的时段进行报备,以此提升运作效能。
报关时间查询方式
公司能利用好几种途径了解瑞丽报关的时效性。可以直接找当地报关代理机构询问,他们掌握着最准确的报关时效信息;也可以去海关的官方网站查看,那里会公布有关报关时效变动的通知;或者拨通海关的咨询电话,向服务人员了解清楚报关的具体时效和办理步骤。
在瑞丽办理报关手续时,是否碰到过关于所需时间的困惑?如果觉得这篇文章内容对你有帮助,请支持一下,可以点赞或者转发。