云南货物进出口报关清关全解析,所需资料你知道多少?
云南进行货物进出口时,报关清关是关键步骤,包含很多手续和环节。按照这些步骤严格执行,可以保证货物顺利通过海关,防止产生无谓的耽搁和问题。接下来,将具体说明云南报关清关的整个操作过程。
报关清关是什么
向海关申请货物、物品或运输工具的出入境手续和相关事务,是货物、物品或运输工具的收发货人、运输工具负责人、物品所有人或其代理人进行的活动。货物、物品或运输工具出入一个国家的关境时,需要依照各项法律法规和规定执行的手续,这就是清关。报关是清关过程中的一个关键环节。
云南报关所需资料
办理云南地区的报关手续,必须准备很多文件。进口和出口的物品,通常要提交商业发票,里面要清楚写明物品的品名、件数、金额等内容;还要有装箱单,注明物品的包装状况。另外,或许还需要合同、货运单据等。如果是一些特殊物品,比如医疗用品、食品,还得补充其他许可类的文书。
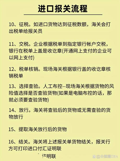
云南清关的流程

清关的第一步是填写表格,货物拥有者或其代表需要向海关递交报关单和必要文件。海关随后会进行检查,确认货物的真实状况和申报信息是否一致。接下来是计算税款,按照货物的种类和价格收取相应的关税和其他费用。最后是允许通行,货物办完清关手续后,可以开始正常的运输。
报关清关注意事项
报检手续中包含很多细节需要留意。文件信息必须完全精确,否则容易造成报检不顺利或清关环节拖沓。必须关注商品的分类情况,因为各类商品的关税和监管措施各有差异。时间方面要掌握好节奏,以免耽误最佳报检清关时机,进而影响货物送运。
报关清关费用多少
报税手续的支出涉及好几个项目。报税的代价因货物状况而异,通常按单据算。若货物需要检查,就要付检查费。另外,海关会收关税、增值等税金。确切的花费,要看货品类型、价格、运输方法等条件。
各位在办理进出口手续时碰到过哪些难题?欢迎留言区交流,如果觉得内容有帮助,请动手点个赞,顺便转发一下。