国家推行报关退税政策,对进出口企业影响几何?如何申请?
国家推行报关退税政策,目的是推动产品外销,这项经济措施对经营进出口的企业影响很大,能够帮助他们减少开支,同时提升他们对外竞争的优势。外贸人员必须清楚这项政策的具体条款、办理手续以及注意事项。
报关退税政策是什么
出口商品退税的规则,就是货物运出之后,国家把生产企业和流通过程中实际付出的增值税、消费税这类间接税,退还给出口商。这项措施是为了调整国内商品的税收情况,让它们不带税负进入国外市场,提升商品的竞争力。比如说,服装公司卖了一批衣服,就能够依照规定去申请退还税款,缓解资金紧张状况。
哪些企业能享受
经营进出口业务并且有出口创收指标的企业,包括贸易公司和制造公司,都有资格获得进出口退税。贸易公司可以直接购买商品出口,或者请其他贸易公司帮忙出口;制造公司可以自己销售产品出口,或者请贸易公司帮忙出口,只要满足相关条件,都可以申请退税。比如,电子产品的生产公司出口自己生产的电子设备,就有资格享受这项政策。
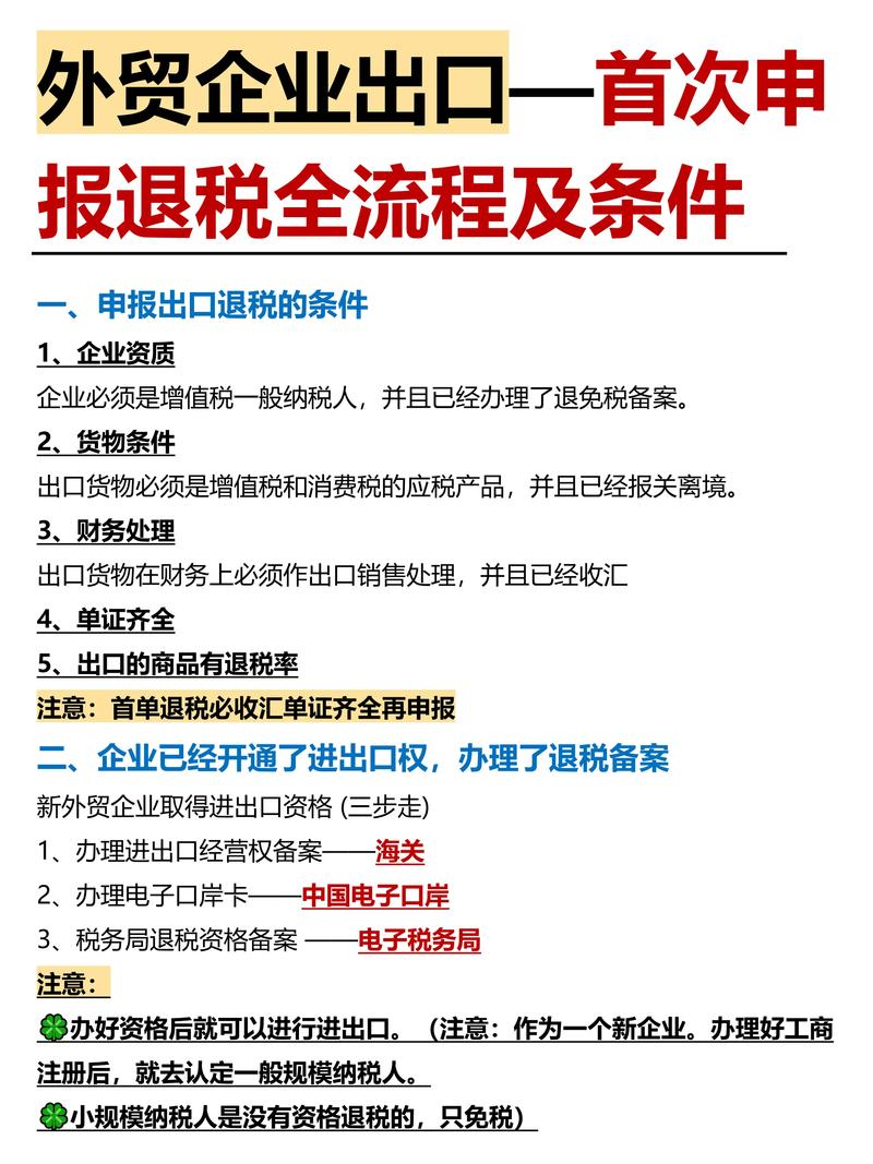
退税申请条件有啥

物品需属于增值税、消费税征税范围之内,须是办理出口报关手续的货物,在账务上应作为出口销售处理,且必须是已经收到款项并完成核销的物品。以家具出口为例,企业若想顺利办理退税,就必须符合这些要求。企业若想顺利办理报关退税,就必须符合这些要求。
申请流程是怎样
公司必须先在获得进出口资质或开展出口业务后特定时段内,完成出口退税登记手续。接着要等到货物运出后,再着手准备退税所需的各类文件材料,包括出口货物报关单、出口发票等。然后依照相关要求,填写出口货物退(免)税申请表格,并将表格提交给税务部门。等税务部门审核通过并批准后,企业便能够收到应退还的款项。
政策会有啥变化
政策会依据经济状况、产业规划等要素进行变动。国家为推动特定行业进步,或许会提升对应商品的退税比例;为约束高耗能、高污染及资源密集型商品的输出,或许会削减或取消它们的退税比例。公司需要留意政策的最新动向,并适时调整业务规划。
关于报税回款方面的规定,你还有其他不清楚的地方吗?如果觉得这篇文章对你有帮助,请支持一下,并且转发给其他人。